2023-04-24
来源: drugdu
2,570
作者|孙昱(cde)
日本汉方制剂包含处方药和非处方药两种情况,本文对汉方制剂的生产、销售及获批情况进行了分析。汉方制剂申报非处方药有两个途径,一是适应症分类管理途径,二是品种目录管理途径,本文对这两个申报途径结合汉方制剂说明书进行了举例分析,为我国中药新药及古代经典名方审评审批提供参考。
日本汉方制剂在药品质量上具有一定的口碑,他山之石,可以攻玉,我国中药新药的发展需要“守正创新”。本文对日本汉方制剂的生产、销售及获批情况进行了梳理,分析汉方制剂相关的两个申报非处方药途径,即适应症分类管理及品种目录管理,结合汉方制剂说明书中,同名称品种的不同批准文号制剂之间的异同进行分析,为我国中药新药和古代经典名方的审评审批提供参考。
一、汉方制剂品种及销售概况
汉方制剂既有处方药(医疗用汉方制剂),也有非处方药(一般用汉方制剂)。根据日本汉方生药制剂协会发布的“医药工业生产动态统计年度报告”[1]可知,日本2018年药品总产值为6907722 百万日元,汉方制剂类2018 年产值为192742百万日元,约占药品总产值的2. 79%。按制剂类型分类,汉方制剂占93. 1%,生药占1.8%;按药品性质分类,汉方制剂的处方药占78. 5%,非处方药占21. 0%。2018年销售量排名前十的汉方制剂品种及年销售额( 单位:百万日元):补中益气汤(9.4)、六君子汤(8. 7)、芍药甘草汤(6. 0)、加味逍遥散(5.9)、麦门冬汤(5. 6)、五苓散(5. 4)、小青龙汤(4.9)、葛根汤(3. 9)、防风通圣散(3. 2)、当归芍药散(3.0)。由以上数据可知,日本汉方药市场以成药为主,达93. 1%,药材饮片占比仅为1.8%。汉方制剂的销售以处方药为主,2018 年汉方制剂处方药销售量为78. 5%。

医疗用汉方制剂(处方药)一共有148个品种,经pmda 凯发k8天生赢家一触即发官网[2]查询,共有医疗用汉方制剂说明书695份。经药智网的日本pmda药品数据库[3]查询,医疗用汉方制剂的批准文号约700 个,最早为1981年获批,最近的获批时间是2015 年,主要于80 年代获批,批准数为617个,80 年代医疗用汉方制剂获批数占总获批数的88. 1%。医疗用汉方制剂的生产企业共15家,其中药品批准文号数居前三位的生产企业分别为ツムラ130 个、大杉製薬119 个、小太郎漢方製薬86个。700个医疗用汉方制剂批准文号中,695 个为提取物制剂( 剂型包括颗粒、细粒、散剂、片剂、胶囊剂,且均为内服制剂),仅5 个为非提取物制剂(剂型分别为颗粒、细粒、丸剂、软膏剂);剂型以颗粒剂、细粒剂为主,分别占药品总批准数的51. 6%、37.3%。148个医疗用汉方制剂品种中,25 个品种有10个及10 个以上的批准文号,单个品种的最大批准文号数为16 个。99.3%的医疗用汉方制剂为提取物制剂,148 个品种对应的批准文号数为700个,平均每个同名称品种对应4. 73 个批准文号。日本汉方制剂的销售额和生产企业数较我国相比,体量不大,剂型种类不多,且多集中于颗粒、细粒剂类型。从获批时间上看,在80年代获批617个,90 年代获批6 个,2007年获批76个,最近于2015 年获批1个。可见医疗用汉方制剂(处方药)近十几年获批数量仅1个,且该获批品种为汉方制剂销售量最大的已上市品种“补中益气汤”。
二、日本非处方药的适应症分类管理模式
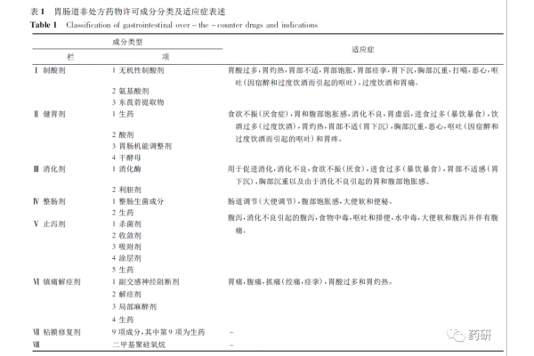
日本非处方药的审批,分为厚生劳动大臣批准和县知事批准两种情况[4]。日本厚生劳动省已为15种适应症类型的药品制定了批准标准,如果申报的药品在标准范围内,则将批准权限下放给县知事,厚生劳动大臣批准标准范围以外的药品申请。2015 年日本厚生劳动省发布的“关于感冒药制造标准的英文翻译”[5]及后续修改文件[6-7],共划分出15个适应症类别进行药品申报的管理,包括感冒药、解热镇痛药、镇咳祛痰药、鼻炎口服药、胃肠道药、泻药、抗眩晕药、眼科用药、维生素制剂、灌肠剂、驱虫药、鼻炎滴鼻剂、痔疮外用药、足癣和癣药、止痒消炎药。每个适应症类别中规定了不同适应症及对应的可用成分、用法用量、剂型。其中,许可成分清单列出可用的化学药成分、草药或草药提取物、酶类、维生素矿物质等。以15 个适应症之一的胃肠道非处方药物为例[8-9],成分根据不同的作用类型分为8 类,见表1。

表1 分别列出了8类胃肠道药物对应的许可成分及对应的适应症表述,并规定了每个成分的日服用量上限,可从成分清单中选择单一化学药成分制成单一成分化学药,也可根据给出的组方规则,将若干化学药成分和/或若干草药组合成复方化学药,或复方草药制剂,或草药与化学药组合的复方制剂( 类似于我国的中西药复方制剂)。文件规定了胃肠道药物可选剂型为胶囊剂、颗粒剂、丸剂、细粒剂、散剂、片剂、输液、汤剂或口服液( 仅限于治疗轻度症状的制剂,且以许可成分清单的栏ⅰ或ⅱ所列成分为主要成分)。对于胃肠道非处方药物,文件还规定了用法用量,并给出儿童用药的参考剂量,见表2。

三、一般用汉方制剂( 非处方药)的品种目录管理模式
2017 年厚生劳动省发布了“一般用汉方制剂批准标准”(简称“新基准”)[10]。新基准中含210个处方及加减化裁方83 个,共293 个制剂处方。经pmda凯发k8天生赢家一触即发官网[11]查询,共有一般用汉方制剂说明书2113份。医疗用汉方制剂的148 个品种中,145 个品种都有对应的非处方药产品,但有3 个品种—大承气汤、肠痈汤、葛根加术附汤未收录于“新基准”;另外也有个别品种收录于“新基准”,但无对应的非处方药产品,例如当归芍药散加附子、芍药甘草附子汤等。大部分一般用汉方制剂收录于“新基准”,有少部分一般用汉方制剂未收录于“新基准”,未收录的品种包括大青龙汤、小陷胸汤、旋覆花代赭石汤等。2018 年销售量最大的品种是“补中益气汤”,本文对补中益气汤的处方药和非处方药情况进行了详细分析。补中益气汤目前有14 个处方药批准文号,以及33个非处药批准文号。14 个处方药全部是提取物制剂,33 个非处方药包括5个非提取物制剂、8 个1倍处方量的提取物制剂(即制剂的处方量与日本药典处方量基本一致),以及20 个1/2 ~ 4 /5 处方量的提取物制剂(即制剂的处方量占日本药典处方量的1/2~ 4 /5)。同名称品种的不同批准文号制剂之间,处方、药味、处方药味比例、辅料种类及用量、日服提取物量、功效、用法用量均不完全一致,在一定范围内变动。

功效项各字母代表的不同表述:a:胃肠道虚弱、精神不振、易疲劳引起的症状:体质虚弱,疲劳倦怠,病后虚弱,食欲不振,盗汗。b:胃肠功能下降、疲劳、头痛、恶寒、盗汗、迟缓性出血等。用于结核病及病后增强体力、胃弱、贫血、体质虚弱、低血压、痔疮、脱肛。c:体力虚弱、贫血、胃肠功能下降、疲劳、食欲不振、盗汗。用于病后或术后虚弱、胸部疾病增强体力、贫血、低血压、胃弱、胃肠功能下降、多汗。d:消化功能下降、四肢乏力、体质虚弱。用于病后体力增强、结核病、食欲不振、胃下垂、感冒、痔疮、脱肛、子宫下垂、半身不遂、多汗。
3. 1 补中益气汤处方药品种情况分析由表3 可知,14个品种的日服提取物量范围为3. 6 ~ 7. 0 g,各品种之间日服提取物量的浮动范围为±32. 1%,即±1. 7 g。用法用量方面,在保证每天固定的日服提取物量的前提下,将药品分为一天2 ~3次服用,并且可在饭前或饭后服用。功效方面有a ~ d4种类型的表述方式,其中a类型功效表述与“新基准”中补中益气汤的功效描述较为接近,“新基准”中补中益气汤功效描述为“体力虚弱、精神不振、胃肠功能下降、疲劳引起的症状:体质虚弱、疲劳倦怠、病后或术后虚弱、食欲不振、盗汗、感冒。”结合表4可知,同名称品种的不同批准文号制剂之间,处方一致,其功效描述可能略不一致;或处方略不一致,但功效描述一致。

在补中益气汤的处方药中,处方药味不完全一致,存在处方中白术和苍术互相替换的情形,另外大部分处方中的姜使用的是干姜,也有使用煮熟或蒸熟的加工姜或新鲜生姜。药味用量也存在区别,例如黄芪、甘草、升麻。
3. 2 补中益气汤非处方药品种情况分析33 个补中益气汤非处方药中,仅含5 个非提取物制剂,其余28个均为提取物制剂,以下重点分析28个提取物制剂的处方量、提取物量情况。28 个提取物制剂中,8 个品种的处方量是按日本药典处方量进行提取,占比28. 6%。另外20 个品种的处方量为日本药典处方量的1/2 ~ 4 /5,占比71. 4%,其中1/2 量的品种有15 个,占53. 6%。由以上数据可知,补中益气汤的非处方药品种中,提取物制剂的日服提取物量范围为1.6 ~12. 0 g(浮动范围为±76. 5%,浮动数值为± 5. 2 g),日服生药量( 日服饮片量) 范围为日本药典处方量的50% ~ 100%(浮动范围为± 25%)。说明同名称品种的不同批准文号制剂的日服提取物量、日服生药量(日服饮片量)差别均较大。将1/2 ~ 4/5 处方量的提取物量进行折算,可得相当于日本药典处方量的提取物量范围为3.0 ~12.0 g(浮动范围为±60%,浮动数值为± 4. 5 g)。由表5、表6 可知," 1 /2 量" 即为日本药典处方量的1 /2。取表5 中提取物量最大12. 0 g 和最小3. 0 g所对应品种的处方量进行对比,可知二者均为日本药典处方量。说明对于具有相同处方量的同名称品种,不同生产企业经提取制备后,所得提取物得率差别较大。


3.3 日本药典及“新基准”收录的“补中益气汤”情况3.3.1 日本药典收录的“补中益气汤”处方情况日本药典jp17收载的“补中益气汤提取物”[12],含6 个处方,其处方变化涵盖了市场上该品种的处方药和非处方药处方情形,见表7。日本药典中收载的“补中益气汤”处方变化情况为:10味药中,2 味药材可替换,3 味药的用量可浮动,具体为“人参4.0 g、白术4. 0 g( 可替换为苍术)、黄芪3. 0 ~ 4. 0 g、当归3. 0 g、陈皮2. 0 g、大枣2. 0 g、柴胡1. 0 ~ 2. 0 g、甘草1. 5 g、干姜0. 5 g( 可替换为加工姜)、升麻0.5 ~1. 0 g。”日本药典规定的“补中益气汤”处方量范围为21.5 ~24. 0 g,浮动范围为± 5. 5% ,浮动数值为± 1. 25 g。

3.3.2 “新基准”收录的“补中益气汤”处方情况“新基准”中收载的“补中益气汤”处方变化范围比药典所载本品的处方变化大,10味药中,8 味药的用量均可浮动,具体为“人参3 ~ 4、白术3 ~ 4(可替换为苍术)、黄芪3 ~ 4. 5、当归3、陈皮2 ~ 3、大枣1. 5 ~3、柴胡1 ~ 2、甘草1 ~ 2、生姜0. 5、升麻0. 5 ~ 2。”根据“新基准”所给出的补中益气汤处方范围可知,处方量范围为18.5 ~28. 0 g,浮动范围为± 20. 4%,浮动数值为± 4. 75 g。3.3.3 日本药典收录的“补中益气汤”指标成分的含量限度日本药典中,补中益气汤提取物的3 个指标成分的含量限度,见表8。

四、讨论
4.1 汉方制剂与我国方剂的现代、古代文献处方情况对比许济群主编的《方剂学》[13]教材中,补中益气汤处方出自《脾胃论》,其处方组成如下:人参( 去芦,三分;10. 0 g)、白术(三分;10.0 g)、黄芪(五分,病甚,劳倦热甚者一钱;15. 0 ~ 20. 0 g)、当归(酒焙干或晒干,二分;10.0 g)、橘皮( 不去白,三分;6. 0 g)、柴胡( 三分;3.0 g)、甘草( 炙,五分;5. 0 g)、升麻( 三分;3.0g)。该处方中未包括大枣、干姜。《方剂学》提供的补中益气汤处方显示,古代文献《脾胃论》中各药味用量(重量单位以分或钱表示) 与《方剂学》给出的各药味用量(重量单位以g 表示),在药量比例以及用药剂量上不能一一对应。说明我国补中益气汤的现代用量和古代文献《脾胃论》中处方用量已有不同。将《方剂学》的补中益气汤现代、古代处方与日本汉方制剂补中益气汤的处方情况进行比较,有以下不同之处:①处方药味不同。日本的补中益气汤含10 味药味,比《方剂学》处方中的8 味药味多了大枣和干姜;②处方药味比例不同。各药味用量不能一一对应;③日服生药量不同。汉方制剂“补中益气汤”的日服生药量约为《方剂学》给出的现代日服生药量的1 /4 ~ 1 /2,基本与《脾胃论》中日服生药量一致。《方剂学》现代日服生药量约为20. 0 ~ 45. 0 g,《脾胃论》中日服生药量为27 分,病重者用量为54 分( 折算成g,当折算系数为0. 3 时,即为8. 1 g,病重者用量为16. 2 g;当折算系数为0. 4125 时,即为11. 1 g,病重者用量为22. 2 g),日本汉方制剂“补中益气汤”日服生药量约为10. 0 ~ 24. 0 g,且50% 左右的汉方制剂“补中益气汤”提取物制剂品种的日服生药量约为11.0 g;④是否使用经炮制的药材。对于补中益气汤,我国现代和古代处方都强调了一些药味需经炮制后使用,日本汉方制剂所用药材无需炮制。根据对“补中益气汤”的汉方制剂和我国方剂现代和古代使用情况分析,汉方制剂在日服生药量的选择上,更接近于我国古代文献的使用量,我国现代用药量已达古代文献用量的2 倍。汉方制剂、我国现代、古代的处方药味用量比例,三者均不相同。我国中药用药讲究炮制,在这一方面,汉方制剂基本采用未经炮制的药材直接入药。以上情况对于古代经典名方的提示为,可能需要重视古代文献处方中剂量的折算,并与现代用药情况进行比对,权衡适合的处方量。4.2 汉方制剂同名称不同批准文号制剂的说明书差异分析汉方制剂处方药及非处方药说明书从以下几个方面体现了同名称品种的不同获批产品之间的药物日服用量区别:①注明每日服用制剂量。颗粒剂体现日服用克数,片剂体现日服用片数及每片重量,口服液体制剂体现日服毫升数;②注明每日服用提取物量。如服用剂量为药典处方量的1 /2,则表述为每日服用提取物量**g(1 /2 量);③注明处方药味及每味药材的日用量;④注明了辅料名称,未明确辅料用量。如果汉方制剂属于非提取物制剂,则在说明书中注明日用处方量、每味药味名称及每味药材用量,并注明煎煮方法。通过以上4 点,使患者或医师对同名称不同批准文号制剂之间药物组成的区别一目了然,注明处方药味、每味药材日服用量、日服提取物量、日服制剂量,据此也可判断出不同制剂之间辅料的用量情况[日服辅料总量( g ) = 日服制剂量( g )-日服提取物量(g)]。
五、小结
日本汉方制剂以良好的药品质量为特点,在业界具有一定口碑。本文对汉方制剂的生产和销售情况进行了分析,汉方制剂的品种数量及生产企业数量较我国中药产业相比,体量较小;汉方制剂处方药的新药获批情况来看,近十几年获批一个制剂“补中益气汤”,且该品种的已上市同名称品种的总销售量为日本汉方制剂第一位。可以看到,日本汉方制剂的发展多年呈现停滞状态,上市销售的品种包含处方药( 来源于“148个医疗用汉方制剂”)、非处方药(大部分来源于“一般用汉方制剂批准标准”)。目前已有34 个品种收录于日本药典jp17 及其第1、第2 增补本[14-15]。5.1 适应症分类管理模式对中药新药审评审批的启示日本非处方药主要采用适应症分类的管理模式进行申报。列出15 个适应症范围,每个适应症范围下细分若干适应症,并为每个适应症列出许可的成分(包括化学成分、草药或草药提取物、酶类等),可根据组方规则进行自由组方。还规定了可选择的剂型、用法用量。含有草药的药物,可通过适应症管理的申报途径进行申报。对我国中药审评审批的提示为:可考虑增加中药新药备案管理或简化审批等形式的申报路径,选出中等风险程度的适应症范围,制定相应的许可药材清单,并对制备工艺、剂型、用法用量等进行限定。5.2 品种目录管理模式对古代经典名方审评审批的启示汉方制剂主要采用品种目录的管理模式,类似于我国古代经典名方的审评审批管理。通过对汉方制剂销售量第一的“补中益气汤”进行分析可知,同名称品种的不同批准文号制剂之间,处方药味、处方药味日服用量、辅料种类及用量、日服提取物量、日服制剂量、功效、用法用量均不完全一致,可在一定范围内变动。日服提取物量的浮动范围为± 76. 5%,日服生药量(日服饮片量)的浮动范围为± 25%,同名称品种的不同批准文号制剂之间,实际日服生药量及日服提取物量差别较大,各生产企业对同一处方进行提取制备后所得提取物的量差别较大。通过“补中益气汤”的汉方制剂、我国现代使用、古代文献使用情况进行比较可知,各药材用量比例容易产生变化,汉方制剂在日服生药量的应用方面,相比我国现代应用剂量,更接近于古代文献的处方量。但是汉方制剂多使用未经炮制的药材直接入药。对于同名称品种的不同批准文号制剂之间的差异,日本药典在对同名称品种进行标准统一的时候,限定的范围比较宽泛。以“补中益气汤”为例,日本药典收录了6 个处方,处方含10 味药味,其中2 味药有可替换药材,3 味药的用量允许一定范围内的变化。质量控制方面,含量测定指标的浮动范围可达±60%。另外,由于同名称品种的不同批准文号制剂之间存在差异,汉方制剂说明书充分体现了药物组成上的关键差异,处方药及非处方药汉方制剂说明书均列出处方药味、每味药材日服用量、日服提取物量、日服制剂量,以及辅料名称。汉方制剂的品种目录管理模式,以及同名称品种的不同批准文号制剂之间存在的差异,对我国古代经典名方审评审批的提示为:①如涉及同名称品种质量标准的统一,可考虑在含量测定限度等方面适当放宽,同时建议企业内控的含测限度适当收紧,以保证各自品种的质量稳定可控;②在各批准文号制剂的说明书上,体现药物组成的差异,以日服用量进行表述,方便医师及患者使用,即标注日服处方量、日服提取物量;③“遵古而不泥古”,如遇到处方剂量换算、药材基原、炮制方式等学界有争议的问题,考虑结合现代使用情况制定选择范围,允许一定范围内的变化;④对于同名称品种,各生产企业制备所得提取物量的差异性,即“涨料”现象,有一定接受度;⑤对处方量、提取物量、含测指标成分含量三者关系的理解:鼓励使用优质药材,即鼓励相同处方量获得更多合格提取物( 使含测指标成分符合含量限度) ;在日服用量上,以含测指标成分的日服用量为依据,确定对应的日服提取物量、日服处方量,即以含测指标成分日服用量基本一致为控制目标,认可此时对应的日服提取物量和日服处方量各厂家可有所不同,并将日服提取物量和日服处方量的不同厂家的差异均体现于说明书中( 例如,日服处方量可标注为1 /2 量)。
责编: editor